肿瘤科、康复科病房改造项目施工图设计服务询价公告
各建筑设计单位:
我院肿瘤科、康复科病房改造项目需进行施工图设计服务,现对肿瘤科、康复科病房改造项目服务进行市场询价工作,请有意向单位在有效时间内进行报价。
一、设计内容
1.1本工程为现有建筑改造提升工程,主要设计内容为:
本工程为1-6层现有建筑改造,将一层部分用房调整为康复科治疗区,优化二至六层医护及辅助用房布局,同步修缮消防、水电、通风、弱电及信息化系统。主要含病房、卫生间、强弱电、消防改造,面积约2400㎡,建安费约350万元,工期2个月,需办理施工许可。
1.2现有建筑主要特征:
1.2.1地上六层、地下二层;
1.2.2建筑面积共计20209.64平方米,其中地上部分面积为13230.10平方米,地下建筑面积为6979.54平方米,消防设计高度30.7米;
1.2.3采用的框架结构,合理使用年限为50年,按六度抗震设防;
1.2.4为高层建筑,防火设计耐火等级为一级;
1.2.5根据《建筑物防雷设计规范》,采用二级防雷标准。
本项目不改变现有肿瘤科、康复科建筑主要特征,仅对肿瘤科、康复科内部部分用房进行改造,合计改造面积约为2346.9平方米。
二、技术服务要求
1.1肿瘤科、康复科:主要功能门诊、病房
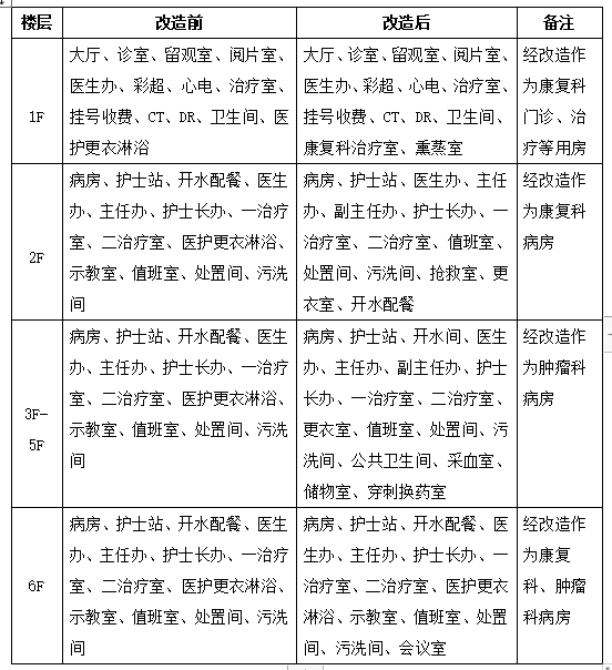
其中各层原使用功能与改造后使用功能对比表如下:

三、技术服务要求
1.报价函。
2.提供专业资质文件(建筑乙级及以上设计资质):①营业执照(三证合一)。②法人代表证明。③授权委托书及委托代理人身份证复印件,复印件加盖公章(含联系方式)等。
3.报价文件份数:一份,请密封在文件袋内。
4.承诺函:若本公司承接本服务,承诺在本报价范围内完成“一、设计内容(复制该内容)”全部服务内容,否则承担相应法律责任。
四、报价说明
1.报价文件。
2.报价单位应将报价文件密封后加盖公章,并于2026年3月19日上午15:30前交回内江市第二人民医院基建办处,也可通过邮件进行报价,资料接收邮箱:276970677@qq.com。
3.本文件仅作为我院询价依据,非招标程序。
五、其他说明
地 址:内江市东兴区新江路470号
电 话:0832-2383218
联系人:骆老师
